Automating Scientific Discovery at Scale

Andrew White






FutureHouse, Edison Scientific
Dana-Farber Institute, Oncology
March 2026

About Me

  • 2015 - Assistant Professor at Rochester
  • 2020 - Received Tenure
  • 2023 - Cofounded FutureHouse, AIxBio non-profit
  • 2025 - Cofounded Edison Scientific, AIxBio company

Science is changing independent of AI


Arxiv.org,10.6084/m9.figshare.17064419.v3

Number of Researchers are Growing

International R&D spending

PhD Researchers


NSF - https://ncses.nsf.gov/pubs/nsf24332; UNESCO UISI SDG9

Intellectual bottlenecks are growing


📝 Increasing paper count ($\approx$15M per year)

🧬 Larger data sets from cheaper experiments (genome at $200 per person, $1 / GB of sequencing)

🔍95% decline in disruptive papers since 1980

Park, M. et al. Nature 613, 138-144 (2023); Scannell, J.W. et al. Nat. Rev. Drug Discov. 11, 191–200 (2012); Deloitte 2025: Pharma innovation returns.

FutureHouse Mission


Accelerate Scientific Discovery

FutureHouse

  • FutureHouse founded in 2023
  • Andrew White, Sam Rodriques, Eric Schmidt
  • Based in San Francisco with Wetlab
  • Raised $35M

FutureHouse Timeline

AI Progress

Model intelligence doubles every 7 months

METR Task Completion Benchmark metr.org

Effect is Visible in Economy

1 NASA OIG Report oig.nasa.gov2 US FHWA fhwa.dot.gov3 US Telecom Capex Report ustelecom.org4 Morgan Stanley AI Market Trends 2026

Science vs Software

  1. Context: Scientific Literature
  2. Experiments: Much larger space of actions
  3. Hypotheses: Hard to choose good hypotheses

Introduction to AI Models

LLM model (knowledge, text generation) Ex: GPT-5
Agent model + tools + task (can take actions) Ex: ChemCrow
Co-Scientist agent + conversation + long-running (human-in-the-loop) Ex: Claude Code
AI Scientist autonomous + long-running + can execute experiments (novel discoveries) Ex: Kosmos

What is an agent?

Agent: trained, makes decisions

Environment: untrained, has tools, state

Protein Design Environment

  • Protein design with 5 existing deep learning models
  • Molecular dynamics, bioinformatics, literature research agent
  • Input: "design 92 binders for PD-L1"

Wet lab validation

How are agents trained?

  1. Pre-training — broad knowledge via next-token prediction
  2. Supervised Fine-Tuning (SFT) — learn from expert instruction–response pairs
  3. Reinforcement Learning (RL) — optimize through environment interaction with verifiable rewards

RL expands capabilities beyond what supervised data can teach

Verifiable Rewards

Computational checks (code execution, tool outputs) produce objective reward signals — no human feedback needed

LabBench: verifiable tasks as RL training signal

Laurent et al., LabBench2, 2026; Narayanan et al., Aviary, 2024; 2025 NVIDIA Technical Blog

Learning vs Frontier Models

Training Curve

FutureHouse Agents

Name Environment Key Tools
PaperQA Literature Research Search, Citation Traversal
ProteinCrow Designing novel proteins AlphaFold2, Molecular Dynamics
ChemCrow/Phoenix Designing new molecules Retrosynthesis, self-driving robotic lab
Data analysis crow Generating discoveries from data bioinformatics tools, code, file system

Automating research of scientific literature


Language agents achieve superhuman synthesis of scientific knowledge

Michael D. Skarlinski, Sam Cox, Jon M. Laurent, James D. Braza, Michaela Hinks, Michael J. Hammerling, Manvitha Ponnapati, Samuel G. Rodriques, Andrew D. White arXiv:2409.13740, 2024

Measurement: LAB-Bench (2024)

Approximately what percentage of Drosophila with a H3.3K36R mutation finish developing and enclose?

  1. 80%
  2. 19%
  3. 50%
  4. 37%
  5. 6%
  6. 94%

Better at answering questions than PhD biology experts

Improving over time

Better than human written Wikipedia articles

PaperQA3 (2026)

Agents for Data Analysis


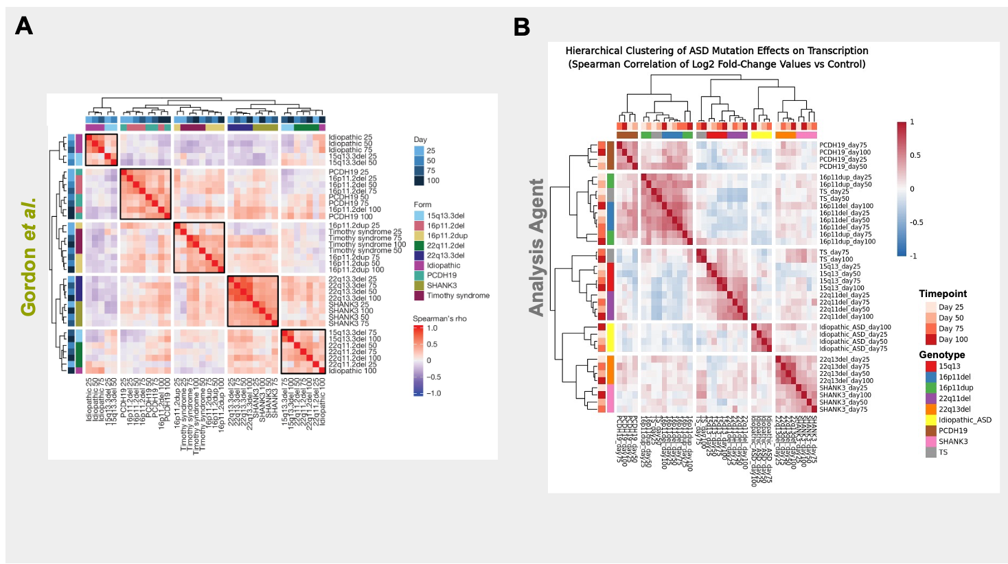
Evaluation: Can it reproduce papers?

... Calculate Spearman correlations of the resulting log-fold change (logFC) values across conditions. Perform hierarchical clustering. Plot and visualize the clustering result as a heatmap to show how different ASD forms cluster together as development progresses

Creates a reproducible R notebook

Side-by-Side

Side-by-Side

BixBench

Mitchener, L., Laurent, J. M., Andonian, A., Tenmann, B., Narayanan, S., Wellawatte, G. P., White, A., Sani, L. & Rodriques, S. G. BixBench: a Comprehensive Benchmark for LLM-based Agents in Computational Biology, 2025.

Can access about 80% of biology data

Edison Scientific Platform

  • 600 uses per month for academics
  • API - can be incorporated into your pipeline/agents

Complete cycle of disease to mechanism to target to drug

ROBIN: A Multi-Agent System for Automating Scientific Discovery

Ali Essam Ghareeb*, Benjamin Chang*, Ludovico Mitchener, Angela Yiu, Caralyn J. Szostkiewicz, Jon M. Laurent, Muhammed T. Razzak, Andrew D. White†, Michaela M. Hinks‡, Samuel G. Rodriques

Kosmos: An AI Scientist for Autonomous Discovery


Ludovico Mitchener, Angela Yiu, Benjamin Chang, Mathieu Bourdenx, Tyler Nadolski, Arvis Sulovari, Eric C Landsness, Daniel L Barabasi, Siddharth Narayanan, Nicky Evans, Shriya Reddy, Martha Foiani, Aizad Kamal, Leah P Shriver, Fang Cao, Asmamaw T Wassie, Jon M Laurent, Edwin Melville-Green, Mayk Caldas, Albert Bou, Kaleigh F Roberts, Sladjana Zagorac, Timothy C Orr, Miranda E Orr, Kevin J Zwezdaryk, Ali E Ghareeb, Laurie McCoy, Bruna Gomes, Euan A Ashley, Karen E Duff, Tonio Buonassisi, Tom Rainforth, Randall J Bateman, Michael Skarlinski, Samuel G Rodriques, Michaela M Hinks, Andrew D White
arXiv:2511.02824, 2025

How do you validate systems like this?

Work with external groups. Input is their experimental data. Three discoveries reproduced in unpublished work. Four novel discoveries.


Entorhinal Cortex

Kosmos overview

independent expert annotation of task difficulty and correctness

FutureHouse Timeline

Edison Scientific

  • Spinout from FutureHouse formed in 2025
  • AIxBio Research Lab
  • 50 employees
  • $70M in seed financing

Scientific Reasoning Models


Training a Scientific Reasoning Model for Chemistry

Siddharth M. Narayanan, James D. Braza, Ryan-Rhys Griffiths, Albert Bou, Geemi Wellawatte, Mayk Caldas Ramos, Ludovico Mitchener, Samuel G. Rodriques, Andrew D. White NeurIPS, 2025

Improving Models

Pretraining Large Data, Large Compute
Scaffolding Domain knowledge
RL with verifiable rewards Domain knowledge, small data, small compute

Reasoning scaling

Can we build scientific reasoning models?

chemistry reasoning model

Works with molecular structures, but reasons in English

Start from base LLM and teach it chemistry

What can a reasoning model do?

Q:Propose a 1-step synthesis path that uses only commercially available reagents

Q: Propose a modification to this molecule to increase its solubility by about 1 LogS unit without affecting its scaffold.

data

Task Subtasks Examples Verifier Templates Data source name
functional group 1 74562 code 6 ChEMBL
organism molecular formula 1 74164 molecule comparison 10 COCONUT
IUPAC name 1 74994 code 10 COCONUT
SMILES completion 1 74990 code 10 COCONUT
solubility edit 3 115977 ML model, code 15 ChEMBL
scent 180 4240 multiple choice 8 pyFUME
reaction prediction 1 61205 molecule comparison 10 ORD
retrosynthesis 1 67252 ML model, database 8 mcule
BBB permeability 2 2064 multiple choice 8 BBB
pKa 4 336 multiple choice 8 IUPAC
safety 11 5687 multiple choice 8 Pubchem
molecular formula 1 18738 code 10 COCONUT
ADME 12 1030 multiple choice 8 Fang ADME
LD50 2 342 multiple choice 8 Pubchem
Human receptor binding 150 1663 multiple choice 8 EveBio
property-regression-solubility 2 464 multiple choice 8 AqSolDB
property-regression-photo 1 23 multiple choice 8 Photoswitches
Total 374 577790 8 81* 12

Training Stages

Can learn from zero accuracy

Results vs humans and frontier models

More data efficient

Acknowledgements for this talk

Rochester

  • Sam Cox

FutureHouse

  • Geemi Wellawatte
  • Sam Rodriques

Edison Scientific

  • Sid Narayanan
  • James Braza
  • Albert Bou
  • Mayk Caldas
  • Ludovico Michtner
  • Mike Skarlinski
  • Michael Pieler
questions